De kunst van kaderzetting 

Van chaotische meetings naar productief overleg

Overbodige, onproductieve meetings zijn een veelvoorkomend probleem in organisaties. Maar met de kunst van 'kaderzetting' kun je hier verandering in brengen. In dit artikel leggen we uit hoe duidelijke grenzen en verwachtingen leiden tot effectievere vergaderingen en meer betrokkenheid. Ontdek hoe je als leider of coach structuur kunt bieden om chaotische bijeenkomsten te transformeren in productieve sessies die resultaten opleveren!

19.08.2025
Gemiddelde leestijd:
6 minuten

Silvia Zeppieri


Wat is kaderzetting en waarom is het belangrijk? Niemand zit graag in overbodige of onproductieve meetings. En toch komen ze veel voor in organisaties, vaak tot grote frustratie van de deelnemers. Hoewel we communicatie alleen maar kunnen toejuichen, is het ook belangrijk om elk overleg doelgericht - en met heldere verwachtingen te starten. Zo maak je het verschil tussen een chaotische bijeenkomst en een productief overleg.

In dit artikel duiken we diep in de kunst van kaderzetting:

  • Wat is kaderzetting en waarom is het belangrijk?
  • Het stellen van grenzen en managen van verwachtingen
  • Hoe bewaak je een veilig kader tijdens team meetings?
  • Het verschil tussen kaderzetting als leider en als coach
  • Kaderzetting: het einde aan onproductieve meetings!

 

Wat is kaderzetting en waarom is het belangrijk?

Elke leider herkent het: je organiseert een teamoverleg met de beste intenties, maar al snel blijkt dat het niet verloopt zoals gepland. Of de deelnemers zijn afgeleid en reageren nauwelijks, of er is zoveel feedback dat het uit de hand loopt en concrete resultaten uitblijven. Het is essentieel om structuur te bieden en duidelijke doelen te stellen om effectieve vergaderingen te garanderen.

Dat is waar kaderzetting om de hoek kijken. Kaderzetting is een techniek die coaches gebruiken om structuur te bieden in gesprekken door van in het begin duidelijke grenzen, rollen en verwachtingen te definiëren. Dat zorgt ervoor dat iedereen weet waarom ze aanwezig zijn en wat er van hen wordt verwacht.

Het gedeelde kader zorgt niet alleen voor heldere verwachtingen, maar creëert ook een veilige omgeving. Teamleden maken gedeelde afspraken en dragen die met een gedeelde verantwoordelijkheid. Daarnaast geeft kaderzetting je de kans om even te grondden als team. De meeste mensen zijn druk bezig met hun job, hebben lopende projecten, gebeurtenissen in het privé-leven,... Het is dus normaal dat ze even tijd nodig hebben om volledig aanwezig te zijn tijdens het overleg.

 

Het stellen van grenzen en managen van verwachtingen

Kaderzetting begint bij het stellen van gedeelde grenzen. Dat klinkt misschien beperkend, maar het tegenovergestelde is waar. Gezonde grenzen zorgen een veilige omgeving waarin teamleden vrij kunnen spreken, zonder angst of onzekerheid.

Maar wat houdt kaderzetting precies in, en welke kaders kun je hanteren om een effectieve omgeving te creëren? Laten we dit verder verkennen.

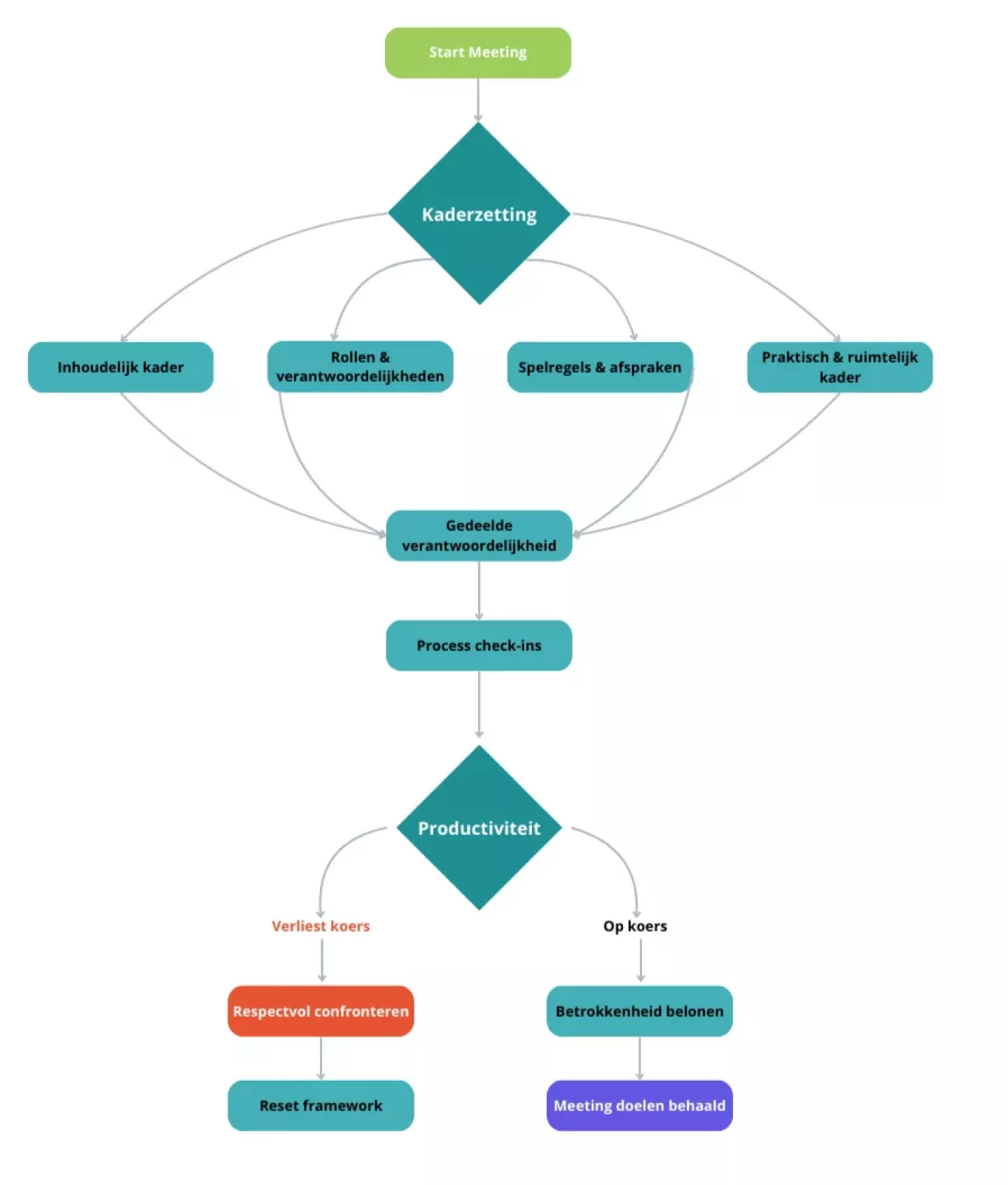
  • Inhoudelijk kader: Wat willen we bereiken met deze bijeenkomst of dit project? Door duidelijke doelen te stellen, zorg je ervoor dat iedereen op dezelfde lijn zit. Dit omvat ook het bepalen van de strategieën die zullen worden gebruikt om deze doelen te bereiken.
  • Rollen en verwachtingen: Wie doet wat? Dit helpt niet alleen bij het verdelen van verantwoordelijkheden maar zorgt er ook voor dat iedereen weet wat er van hen verwacht wordt. Duidelijkheid in verwachtingen voorkomt misverstanden en bevordert efficiëntie.
  • Onderlinge afspraken en grenzen: Respectvolle communicatie is de sleutel tot open dialoog. Onderlinge afspraken zoals elkaar laten uitspreken zorgen ervoor dat iedereen zich gehoord voelt zonder onderbroken of genegeerd te worden.
  • Praktische afspraken: Denk aan afspraken rond GSM-gebruik of toiletpauzes. Deze ogenschijnlijk kleine details kunnen grote gevolgen hebben voor de concentratie en productiviteit tijdens bijeenkomsten.
  • Uitzonderingen: Iedereen heeft unieke behoeften, daarom is het belangrijk om alles te bespreken met je team - en niet zelf een kader te forceren. Daarbij zijn er voldoende uitzonderingen zoals werkverplichtingen, medische redenen en dergelijke meer.

Kortom, betrek teamleden door hen vooraf hun verwachtingen te laten delen. Dit voorkomt chaos of teleurstelling later. Door duidelijk kaders te stellen, creëer je een sterke basis voor succesvolle samenwerking in teams of projecten!

 

Hoe bewaak je een veilig kader tijdens teammeetings?

Eens een duidelijk kader is afgesproken, is het ook belangrijk om dit vast te houden. Wanneer iemand bijvoorbeeld onderbreekt terwijl iemand anders aan het woord is kan je dit respectvol spiegelen. Zo creëer je bewustzijn rond de afgesproken kaders en doelen. Dat is echter niet alleen de verantwoordelijkheid van de leider, maar ook die van het team.

Maak samen met het team expliciete afspraken om te “waken” over de spelregels voor productieve meetings. Je kan bijvoorbeeld een signaal (een woord, een gebaar,...) afspreken dat mensen attent maakt wanneer ze tegen de spelregels dreigen te breken. Dat kan over alles gaan van mensen die te ver uitweiden, tot het niet respecteren van gespreksregels voor het geven van productieve feedback.

Een praktisch hulpmiddel is het inbouwen van check-ins of vragen die het team kan stellen om elkaar bewust te maken:

  • Zijn we nog op koers? Hoort dit nog bij dit thema?
  • Wat is de volgende stap? Hoe zetten we dit om in actie?
  • Welke gedeelde verantwoordelijkheid hebben we hierin?

Wanneer we spreken over respectvol confronteren, dan bedoelen we iemand attent maken op iets - zonder daarbij een oordeel te vellen. In een productief teamoverleg is geen ruimte voor persoonlijke aanvallen of kritiek. We gaan steeds uit van een positieve intentie en vermijden hierbij onnodige discussies of conflicten.

 

Het verschil tussen kaderzetting als leider en als coach

Hoewel de rollen van leider en coach vaak overlappen, is er een belangrijk verschil in hoe zij kaders stellen. Coaches bieden doorgaans een neutraal kader, terwijl leiders meer invloed hebben over de vormgeving van het kader.

Coaches werken vaak in een driegesprek met zowel de leidinggevende als het team. Hun rol is om ervoor te zorgen dat de doelen van alle partijen zo goed mogelijk worden behartigd. Dat vraagt om een objectieve benadering waarbij iedereen gehoord wordt. Het neutrale karakter van hun kader helpt bij het faciliteren van open communicatie en samenwerking.

Aan de andere kant spelen leiders een actieve rol in het bepalen van hoe het kader eruitziet. Dit kan uitdagend zijn omdat het opbouwen van vertrouwen complexer is wanneer je meerdere kaders hanteert. Er is bijvoorbeeld een groot verschil tussen een brainstorm, een planning sessie en een evaluatiegesprek.

“Permissies zijn vaak nog te sterk gekoppeld aan posities. Wanneer leiders expliciet aangeven dat iedereen mag bijdragen of stoppen, wordt de interactie veel dynamischer.”

Je kan je invloed als leider echter ook gebruiken om teams te mobiliseren en zo gedeelde verantwoordelijkheid te stimuleren. Door bepaalde permissies expliciet te benoemen - en vervolgens ook een rolmodel in te spelen, zal het team veel sneller volgen.

 

Kaderzetting: het einde aan onproductieve meetings

Kaderzetting is de sleutel tot het beëindigen van eindeloze en onproductieve meetings. Het biedt structuur en duidelijkheid, waardoor teams effectiever kunnen samenwerken. Door vanaf het begin duidelijke doelen, grenzen, rollen en verwachtingen te stellen, creëer je een omgeving waar iedereen weet wat er van hen wordt verwacht.

Schema over kaderzetting

Leiders kunnen kaderzetting strategisch inzetten om gedeelde verantwoordelijkheid te stimuleren binnen hun teams. Door expliciete permissies te geven en als rolmodel op te treden, zullen teamleden zich meer betrokken voelen bij het proces. Dat bevordert niet alleen de samenwerking maar ook de productiviteit tijdens bijeenkomsten

Kortom, door bewust aandacht te besteden aan kaderzetting transformeer je chaotische vergaderingen in inspirerende sessies die leiden tot concrete resultaten. Het is een krachtig instrument dat leiders helpt om hun teams naar succes te begeleiden met respectvolle communicatie en gedeelde verantwoordelijkheid als basis.

Kickstart Teamcoaching voor Leiders

Andere relevante artikelen

Blog

Teaminterventies: 7 praktische werkvormen die teamontwikkeling versterken!

Loopt jouw team steeds vast in steeds dezelfde patronen? Merk je dat verschillende tussenkomsten en gesprekken weinig opleveren? De juiste ...

Johan Van Eeckhout
7 minuten
Lees meer

Relevante producten

4.8

Word Team Coach

Krijg zicht in teamdynamieken en help teams naar een betere samenwerking

  • 7 live opleidingsdagen
  • 2 halve dagen intervisie
  • 3u individuele coaching
  • Tussentijdse evaluatie
  • Online leerplatform
  • Tussentijdse oefengroepen
  • ICF erkend voor 40 CCE uren

 

Bekijk opleiding
4.7

Team Coaching Traject

Samen naar hogere performantie door (samen)werking te optimaliseren

  • Kennismakingsgesprek
  • Individuele intakes
  • Teamcoachingsessies
  • Individuele coaching

 

Bekijk opleiding
4.6

Kickstart Teamcoaching

Zet als manager in op Teamcoaching en bouw aan een hecht en sterk team

  • 3 opleidingsdagen
  • 2 uur online intervisie
  • Online leerplatform

 

Bekijk opleiding